400 650 1979
時隔兩年,歡樂家再提價
2025-06-26 (來源: 糖酒網)
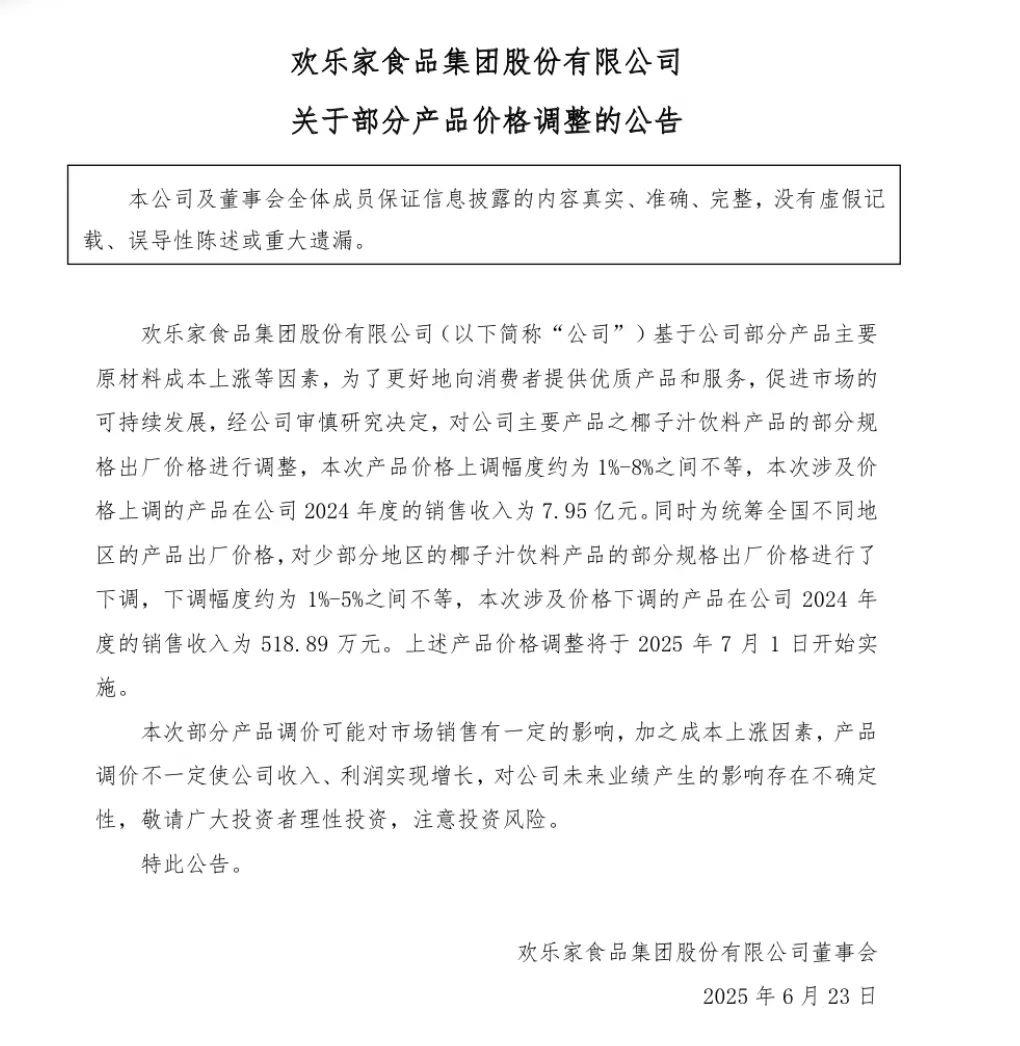
6月23日晚間,歡樂家發布公告,經公司審慎研究決定,對公司主要產品之椰子汁飲料產品的部分規格出廠價格進行調整,本次產品價格上調幅度約為1%—8%之間不等,本次涉及價格上調的產品在公司2024年度的銷售收入為7.95億元。

同時為統籌全國不同地區的產品出廠價格,對少部分地區的椰子汁飲料產品的部分規格出廠價格進行了下調,下調幅度約為1%—5%之間不等,本次涉及價格下調的產品在公司2024年度的銷售收入為518.89萬元。上述產品價格調整將于2025年7月1日開始實施。
據往期公告,這是業績承壓的歡樂家時隔兩年多后再次上調主要產品出廠價格。

相關文章
- 全國糖酒會http://www.5tnt7.cn/tjh.html
- 地方糖酒會http://www.5tnt7.cn/df.html
- 夢龍冰淇淋公司上市
- 脈動“再生休憩站”于深圳落成;蓮花松茸鮮“升級版”即將上市
- 近萬人狂歡,麻辣王子給粉絲辦了場“年會”!
- 菲仕蘭收購威斯康星乳清蛋白公司,強化全球蛋白市場戰略布局
- 雀巢中國嬰兒營養品業務與惠氏合并
- 三得利食品國際將于2026年4月更名;盒馬前CEO侯毅推出“老菜芮選”
- 青島食品:嬰幼兒食品是公司戰略布局的方向之一;嘉吉公司表示不打算關閉美國牛肉加工廠
- 臭寶推出臭寶和瘋狂動物城2合作款系列產品;衛龍上新黃子弘凡聯名辣條
- 山姆2025年累計銷售額突破1200億
- 研究:三季度方便面市場集中度提升





加專業顧問微信,幫您解決酒產品難題
